India's Pioneer Skill-Based RMG Platform with 50,000+ Downloads
MoneyRush is one of India's first production-grade skill-based real-money gaming (RMG) platform built to support tournaments, two-player battles, and practice modes, with an integrated wallet, KYC, and admin operations stack. Unlike chance-based games, MoneyRush rewards player skill, making it a compliant and transparent gaming experience.
The platform was delivered as a full ecosystem:
MoneyRush achieved 50,000+ downloads in market traction. Later, following new regulatory changes introduced in India in August, the product was shut down due to compliance constraints, independent of the platform's technical stability and scalability.
A comprehensive technology stack designed for high-performance real-money gaming.
Skill-based Real Money Gaming (RMG)FlutterNestJS (TypeScript)Next.jsAWS + Kubernetes (EKS)PostgreSQL (RDS)Redis (Kubernetes)Cashfree (PG + payouts)HypervergeFirebase Cloud Messaging (FCM)MoneyRush was built to address rising demand for competitive skill-based gaming in India.
Real-time gaming experience with minimal delays
Clear entry fees and prize pool structures
Reliable, quick payout processing
KYC, anti-fraud systems, and complete audit trails
CyberMind Works delivered:
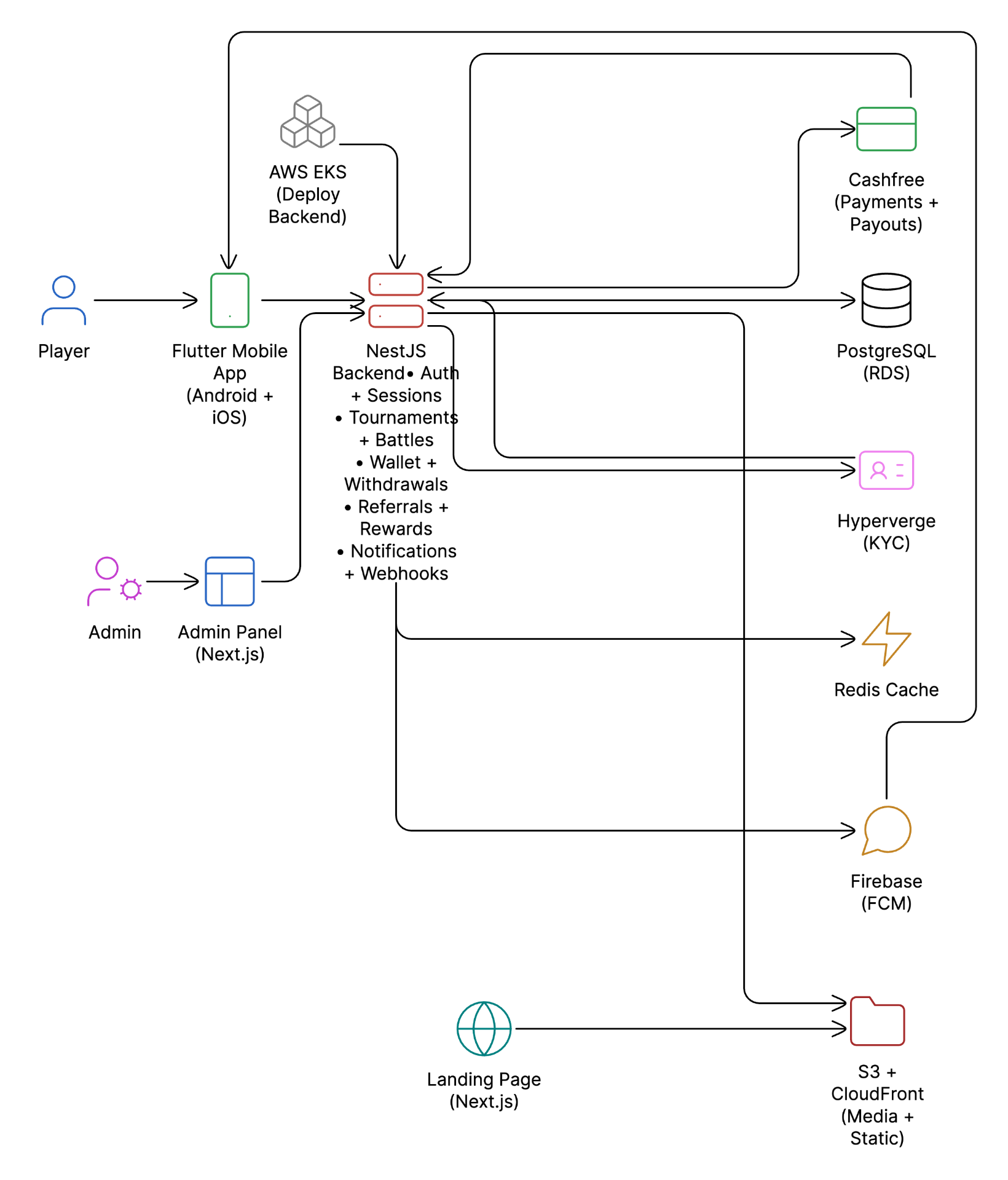
The backend followed a modular monolith structure inside NestJS, ensuring clean boundaries without unnecessary microservice overhead.

Click to expand • Technical architecture showing the complete system flow
Central backend responsible for all core business logic
AuthOTP login (users), email OTP (admins), JWT sessions, device session tracking
UserProfile, preferences, multi-language support
TournamentMulti-stage tournaments, registration, score submission, leaderboards, payouts
Two-Player BattleMatchmaking, battle sessions, settlement logic
WalletDeposits, withdrawals, transactions ledger, reconciliation, payout workflow
ReferralMulti-level referrals, bonuses, automated reward distribution
Practice ModeFree play, skill tracking
NotificationsFCM + localized templates + admin scheduling
AdsStory-like ad units, tracking
Home Page / CMSCarousels, spins/rewards, dynamic content delivery
WinningsDistribution, history, tax/TDS calculations
A comprehensive suite of features designed for competitive real-money gaming.
A robust data layer designed for financial correctness and high-performance queries.
PostgreSQL as the single source of truth for:
MikroORMforMigrations and structured entity relationshipsStable schema evolution with predictable migrations
KyselyforPerformance-critical queries and type-safe SQLFaster query paths for hotspots like leaderboards, wallets, and match lookups
Production-grade deployment on AWS with Kubernetes orchestration.
Environments:
Backend Deployments:
build → dockerize → push to ECR → apply k8s configs → rolling restartFrontend Builds:
build/export → S3 sync → CloudFront invalidationPlatform-wide challenges solved through thoughtful architecture and battle-tested patterns.
Thousands of concurrent updates can overload DB.
Consistent low-latency reads and reduced DB pressure.
Duplicate webhooks, delayed callbacks, and partial failures can cause wallet inconsistencies.
Stable wallet integrity and reduced manual intervention.
Real-money systems require high trust; score manipulation can break the platform.
Increased fairness and operational confidence.
11 languages across UI content, notifications, and game assets becomes hard to maintain.
Regional reach without continuous engineering involvement.
RMG platforms grow quickly; microservices add overhead early.
Faster iteration with maintainable architecture.
A production-grade stack designed for scale, reliability, and developer velocity.
FlutterFrameworkAndroid & iOSPlatformsNext.jsFrameworkReactUI LibraryTypeScriptLanguageNestJSFrameworkTypeScriptLanguagePostgreSQL (RDS)DatabaseRedisCachingMikroORMORMKyselyQuery Builderts-restAPI ContractsStrong early traction and production-grade technical delivery.
Strong early traction driven by:
CyberMind Works built a complete skill-based real-money gaming platform that achieved 50,000+ downloads and demonstrated production-grade engineering.
The platform included a Flutter mobile app, NestJS backend with tournaments and two-player battles, integrated wallet with KYC and payouts, admin operations panel, and complete infrastructure on AWS EKS. It featured real-time leaderboards, payment reconciliation, fraud prevention, multi-language support, and referral systems.
After gaining market traction, the platform was shut down due to new regulatory changes introduced in India in August. This shutdown was regulatory-driven, not due to technical limitations.
MoneyRush demonstrates our capability to build complex consumer-grade platforms requiring high reliability, real-money financial correctness, low-latency experiences, and enterprise-grade operations tooling.
About Us
Portfolio
Careers
CyberMind Works LLP
10/15, K.M Towers - 1st Floor, Chakrapani Road,
Guindy, Chennai, Tamil Nadu, 600042
Copyright © 2026, CyberMind Works | All rights reserved.