AI-powered recruitment search combining LLM extraction, pgvector semantic matching, and multi-factor weighted scoring for finding returning women professionals through natural language queries.
CyberMind Works built an AI-powered semantic candidate discovery system for a leading recruitment platform connecting returning women professionals with employers. The system enables employers to search for candidates using natural language queries like "Frontend developer with 2 years of React experience" while maintaining traditional filter-based search capabilities.
Built using LLM-powered structured extraction, PostgreSQL pgvector for semantic search, and a multi-factor weighted scoring engine, the system addresses the unique challenge of matching non-linear career profiles and diverse skill narratives. The platform combines Gemini/OpenAI APIs for query understanding with vector similarity search and traditional filters to deliver highly relevant candidate matches.
This case study explores the technical architecture, semantic search challenges, and engineering decisions that enable the platform to deliver accurate candidate discovery while maintaining cost efficiency through prompt caching and optimized AI usage.
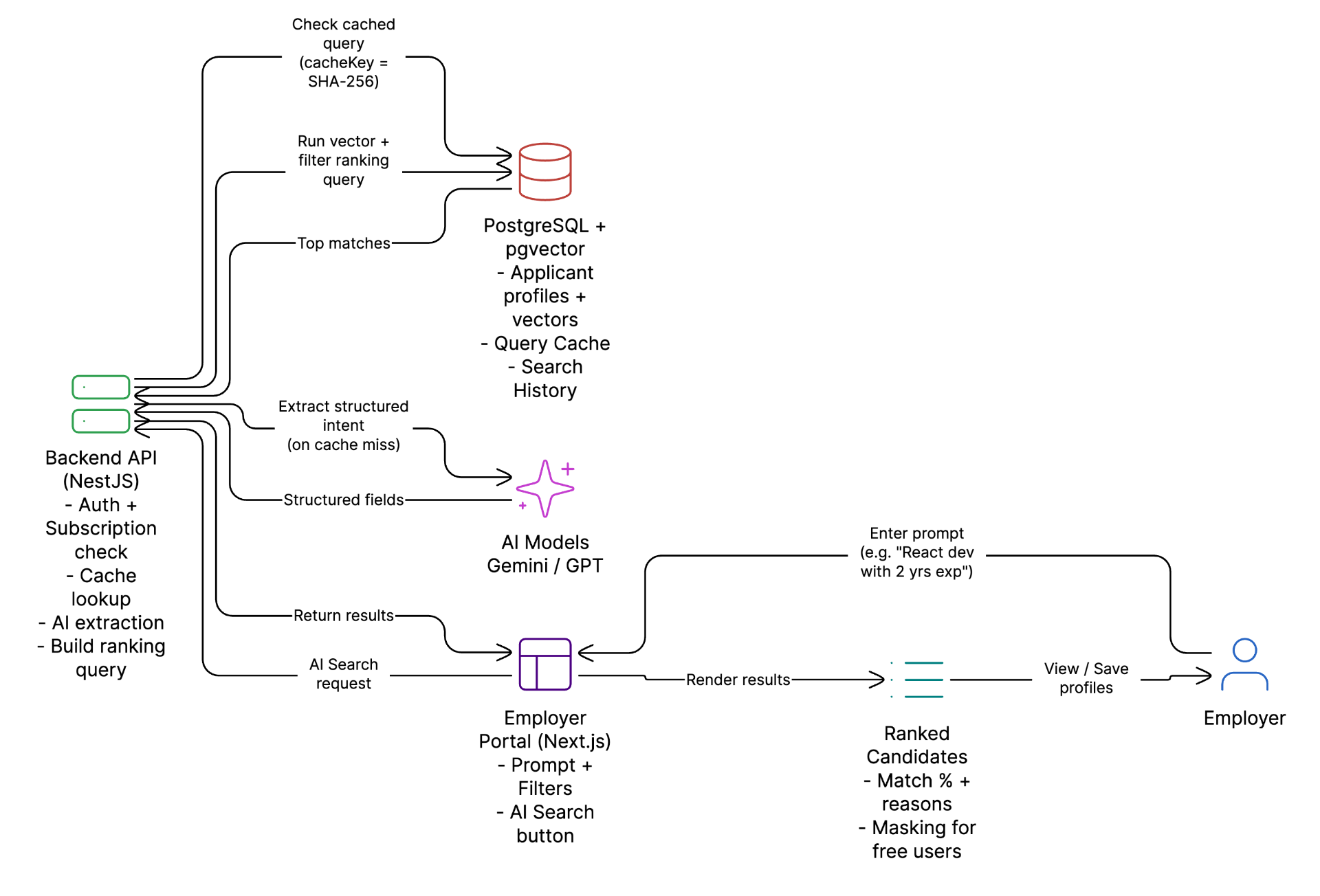
CyberMind Works created a production-grade AI-powered semantic search pipeline that converts natural language queries into ranked, relevant candidate matches. The system combines:
This approach delivers highly relevant matches for non-linear career profiles while maintaining cost efficiency through prompt caching and explainable results through transparent scoring.
A pragmatic architecture combining LLM extraction, pgvector semantic search, and dynamic scoring with intelligent caching for cost control.

Prompt → Normalize → Hash (SHA-256) → Cache lookup → Extract structured fields → Skills, experience, location, degrees, work preferences
Caches interpreted query (not just results) for cost reduction, faster UX, and consistent results. Supports global and employer-scoped cache modes.
Personal info, experience, education, location, career break, skills, functional area, industry, and language vectors computed separately with cosine similarity.
The ranking system computes an overall weighted score from 20+ signals, with dynamic normalization to handle incomplete profiles fairly.
Weights are normalized based on available data in candidate profiles and query intent:
Skills are not treated as plain keywords. Each skill has a confidence score derived from multiple evidence sources:
Experience evidence
Strongest
Project mentions
Strong
Certifications
Moderate
Achievements
Moderate
Explicit proficiency
Direct
The UI is designed as progressive disclosure—start with one natural-language box (lowest friction), with filters available for precision, and explainable results to build trust.
Single search box accepts plain English queries. No complex filter configuration required to start.
Results labeled into human-readable tiers for quick assessment:
Each result includes top reasons to reduce employer skepticism:
The system balances user privacy, data security, and commercial objectives through careful access controls and subscription gating.
AI Search positioned as conversion lever—non-subscribers preview masked results, subscribers get full visibility.
PII fields (last name, address) masked for non-subscribed users while still allowing relevance assessment.
Dynamic SQL assembly uses parameterized inputs and sanitization to reduce injection risk.
Premium model access enforced at API boundary—prevents unauthorized access to expensive AI models.
Multiple AI models supported for cost/performance tradeoffs, resilience, and controlled experimentation:
Gemini 2.5 Flash
Default - fast & cost-effective
Gemini 2.5 Pro
Higher accuracy
OpenAI GPT-4o
Beta/testing
OpenAI GPT-5 family
Premium tier
Normalization + explicit requirement boosts and iterative tuning
Multi-vector approach + safe similarity defaults avoid penalizing sparse resumes
Multi-model routing + downtime handling provides reliability
Cache-first flow + vector indexes + pagination + thresholds keep runtime stable
20+
Scoring Signals
9+
Vector Types
4
AI Models Supported
SHA-256
Query Caching
This engagement showcases CyberMind Works' ability to deliver production-ready AI search systems built for real-world recruitment challenges. This AI Search feature demonstrates how LLM extraction, semantic vector search, and multi-factor scoring can create a premium candidate discovery experience for non-linear career profiles.
By combining natural language query understanding with PostgreSQL pgvector semantic matching, traditional filters, and weighted scoring algorithms, the platform enables employers to find returning women professionals through intuitive search while maintaining cost efficiency through prompt caching and explainable results through transparent scoring.
Designed for continuous improvement, the system captures search behavior analytics, supports evolving candidate profiles, and maintains high relevance without unnecessary infrastructure complexity. This makes AI Search not only a better way to find candidates but also a high-leverage product capability that directly supports subscription growth and platform engagement.
About Us
Portfolio
Careers
CyberMind Works LLP
10/15, K.M Towers - 1st Floor, Chakrapani Road,
Guindy, Chennai, Tamil Nadu, 600042
Copyright © 2026, CyberMind Works | All rights reserved.