A Notion-like rich text editor enabling content teams to create high-quality learning content with block-based editing, slash commands, and real-time collaboration.
Skill-Lync, a premium engineering-focused EdTech platform, required a modern internal content authoring tool that could support their complex learning content needs. Traditional editors lacked the flexibility needed for structured lessons, embedded media, and interactive layouts.
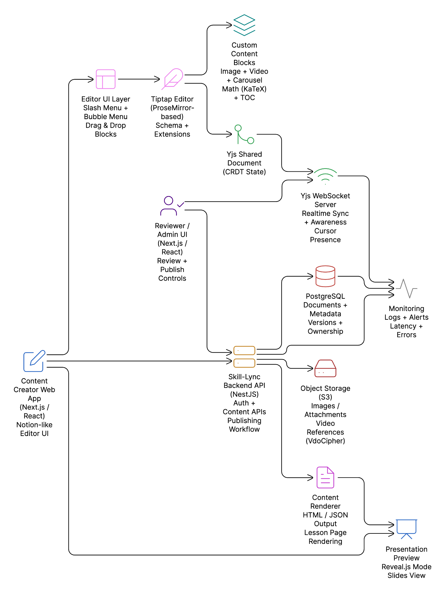
CyberMind Works delivered a Notion-like rich text editor built on ProseMirror and Tiptap, featuring block-based editing with slash commands, custom content blocks for learning materials, and real-time collaboration powered by Yjs. The solution enabled content teams to work simultaneously on lessons without conflicts, dramatically improving content creation efficiency.
The editor supports custom schema rules for educational content, allowing content creators to insert structured blocks (videos, code snippets, quizzes) quickly, move them freely, and transform block types on the fly—all while maintaining data integrity and providing a seamless collaborative experience.
Key technical and product challenges we needed to address for this content authoring system.
Skill-Lync required an authoring tool that could support advanced learning content formats beyond plain text and formatting.
The editor needed to behave like Notion, where every element is a 'block' that can be managed independently.
Multiple admins and content creators needed to work on the same lesson simultaneously, without conflicts or data loss.
CyberMind Works delivered a highly customizable Notion-like editor system using a modern editor stack based on ProseMirror.

A comprehensive set of editing capabilities built specifically for content authoring workflows.
Comprehensive editing capabilities using Tiptap extensions.
Quick / command menu to insert blocks instantly.
Contextual floating menu appears when selecting text.
Notion-like 'Turn Into' experience for block conversion.
Content creators can reorder blocks via drag and drop.
Auto-generated navigation for long-form content.
Skill-Lync content is not typical blog content—it needs rich learning media. We built custom structured blocks specifically for educational content.
Images with resizable behavior and stable layout controls for controlled rendering inside lessons.
Supports YouTube and VdoCipher (commonly used in EdTech for protected video streaming).
Multiple assets inside a single block with smooth UI using Embla Carousel for step-by-step explanations.
Formula rendering using KaTeX, ideal for engineering and math-heavy lessons.
To support multi-user authoring, we implemented live collaboration using CRDT-based technology for conflict-free editing.
CRDT-based collaborative editing framework
Real-time sync transport layer
Live cursor awareness for all users
Skill-Lync teams also needed a way to preview content in an interactive format for internal demos, presentations, and structured teaching flows.
Presentation-like preview for content demonstrations
A modern, production-ready stack optimized for rich content editing and collaboration.
ProseMirror + Tiptap
Yjs + WebSocket
Tippy.js for floating menus
KaTeX
Embla Carousel
Reveal.js
This editor system transformed how Skill-Lync creates and manages educational content.
CyberMind Works successfully delivered a modern, scalable, Notion-like editor system for Skill-Lync that combines rich content authoring, real-time collaboration, and extensibility.
This solution demonstrates our expertise in building complex web-based productivity tools with highly customizable editors and structured content systems—tailored specifically for EdTech platforms.
About Us
Portfolio
Careers
CyberMind Works LLP
10/15, K.M Towers - 1st Floor, Chakrapani Road,
Guindy, Chennai, Tamil Nadu, 600042
Copyright © 2026, CyberMind Works | All rights reserved.